|
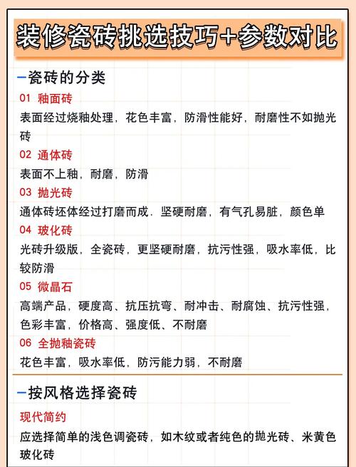
防滑超耐磨大理石瓷砖选购指南:如何兼顾美观、安全与实用性?时间:2025-11-30 14:01 当在装修期间挑选地面材料之际,防滑且超耐磨的大理石瓷砖,因具备兼具那般美观以及安全实用这样的特性,从而受到好多家庭的喜爱。它不但有着天然大理石的那种纹理美感,再者在防滑以及耐磨性能这两方面实施了强化处理,适宜用在浴室、厨房、阳台之类容易湿滑或者高频使用的空间。然而要充分施展其优势,正确的施工工艺是关键重要的,其中铺贴方法的选择直截了当地影响到瓷砖的最终成效以及耐久性。 选购防滑超耐磨瓷砖之际,不可仅瞧表面花纹,更须看重其材质参数。防滑性能一般借由瓷砖表面的摩擦系数展现,提议挑选干态静摩擦系数不低于0.5的产品,特别是在水汽频繁的区域,哑光面或者凹凸肌理的瓷砖防滑效果更显著。耐磨性跟瓷砖的釉面工艺以及莫氏硬度有关联,优质产品大多运用多层釉料叠加技术,莫氏硬度可达6级以上,能够有效抵御刮擦与长期踩踏。 把技术指标排除在外之后,实际当中的应用场景同样也是需要去加以考虑的,比如说,卫生间的地面比较适宜去选用防滑等级相对较高一些的瓷砖,然而对于客厅的过道则能够更加侧重于耐磨以及美观之间的平衡。在进行选购的时候建议去索取样品从而施行真实的丈量,譬如倒上一些水之后用手按压以此来感受阻力,或者是使用硬物轻轻地划一下表面去检验耐磨的程度,以此来保证瓷砖既具备安全性又拥有耐用性。
防滑瓷砖效果得以保证的核心在于施工环节,基层处理有着严格要求,胶粘剂选用要严格把控,铺贴手法同样需严格把控。基层务必要坚实,基层要平整,基层得洁净,基层不存在空鼓,基层没有松散物,基层的含水率要控制在合理范围之内,如果有必要基层要做防水加固处理。针对防滑超耐磨瓷砖而言,建议使用高品质瓷砖胶,这种瓷砖胶的粘结强度是高的,这种瓷砖胶的柔韧性是好的,它能够降低空鼓风险,特别是在大规格瓷砖进行铺贴的时候更能彰显其优势。 在进行铺贴这个过程当中,需要去留意留缝的宽度情况,一般常常建议是2到3毫米,目的在于防止因为热胀冷缩从而引发起拱现象。瓷砖完成铺贴之后要给予充分的养护,在24小时之内是禁止有人去踩踏的,7天以内要避免有重物进行冲击或者是湿水来进行清洁。勾缝的时候适宜选用具有防霉、耐污特性的环氧彩砂或者美缝剂,以此进一步强化整体的防水以及耐用性能。每一项步骤都进行细致的操作,这样能够延长瓷砖的使用期限并且保持防滑的效果。 存在干铺与湿铺这两种 commonly seen 的工艺,干铺法呢,是把水泥砂依照比例混合成为作为基层那种干硬性砂浆,在瓷砖背面刮浆之后进行铺贴,它的优点在于空鼓率低,且平整度高,适用于大尺寸瓷砖以及对地面平整度有着比较严格要求的场景。湿铺法却是采用水性水泥砂浆直接去铺设,施工的时候快捷,成本还比较低,要是呀砂浆过湿或者基层不平,就容易致使瓷砖出现空鼓要么移位 的情况 。
依据效果对比而言,干铺于稳定性以及防潮层面展现出更为出色的表现,特别适宜应用在地暖系统或者高频使用的商业空间之中。湿铺则更契合小尺寸瓷砖以及墙面施工,然而在潮湿区域要是处理不妥当,就有可能对防滑耐久性造成影响。进行选择的时候需要结合实际情形:要是追求长期可靠以及高标准安装,那么干铺会更为理想;要是预算有限并且施工条件良好,湿铺同样能够满足基本需求。 于您装修之际,哪一种铺贴方式会更被您倾向去选择呢?欢迎于评论区将您的经验或者疑问予以分享,要是觉着本文存有帮助,那就请点赞给予支持并且转发给有需要的朋友呀! |

